在现代电子设备中,电源管理芯片扮演着至关重要的角色。PL3394BD,作为一款低成本、高性能的电流模PWM控制芯片,被广泛应用于多种小功率开关电源设计中。本文将详细介绍PL3394BD芯片的主要应用领域,并探讨其在典型应用中的优势。
PL3394BD系列芯片以其优异的性能满足了小功率开关电源的低功耗要求。它具备低启动电流(典型值仅5uA)、低工作电流以及内置的“无噪音绿色模式”,这些特性共同提高了系统的效率,同时满足了严格的能源损耗要求。

手机/充电器:PL3394BD能够为手机充电器提供稳定的电源管理,确保充电效率和安全性。
锂电池/数码相机充电器:在锂电池和数码相机充电器中,PL3394BD能够精确控制充电过程,延长电池寿命。
机顶盒电源:机顶盒等家用电子设备需要稳定的电源供应,PL3394BD能够提供所需的电源管理解决方案。
电源适配器:在电源适配器中,PL3394BD能够实现高效的电源转换,满足不同设备的电源需求。
LED驱动:LED照明系统需要精确的电流控制,PL3394BD能够提供高效的LED驱动解决方案。
消费类的备用电源:在备用电源系统中,PL3394BD能够确保电源的稳定性和可靠性。
低功耗设计:PL3394BD的低启动电流和工作电流有助于减小启动电路损耗,提高系统的整体效率。
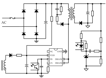
高精度恒压输出:通过对输出采样并反馈到光耦,PL3394BD能够实现高精度的恒压输出。
EMI性能优化:内置的频率抖动功能可以改善电磁兼容性(EMC),降低电磁干扰(EMI)滤波成本。
全面?;すδ埽篜L3394BD提供多种?;すδ埽ü贡;ぃ∣VP)、过流保护(OCP)和过载?;ぃ∣LP),确保系统的安全运行。

内置斜率补偿:确保了峰值电流??刂频奈榷ㄐ浴?br/> 前沿消隐:CS端的前沿消隐避免了误触发,提高了系统的可靠性。
软启动功能:内置软启动电路,缓解了外部元件在芯片启动过程中的电压应力。
无噪音绿色工作模式:在轻载或空载条件下,系统会进入绿色工作模式,降低损耗,同时避免音频噪音。
PL3394BD芯片以其高效、可靠的电源管理能力,在小功率开关电源领域得到了广泛应用。无论是在消费电子还是工业应用中,PL3394BD都能够提供稳定、高效的电源解决方案。随着电子设备对电源管理要求的不断提高,PL3394BD芯片将继续发挥其在电源管理领域的重要作用。