在现代电子设备中,电源适配器作为核心的供电组件,其性能的优劣直接关系到设备的稳定运行与使用寿命。本文将对一款基于 LP3669CS 控制芯片与 SS210 二极管设计的 12V0.5A 电源适配器进行深入分析,涵盖其原理图解析、电路板实物展示以及关键变压器资料解读,全方位呈现该适配器的设计理念与实际性能表现。
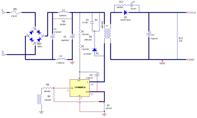
该电源适配器的电路设计遵循典型的开关电源架构,通过 LP3669CS 芯片实现精准的电压与电流控制,搭配 SS210 二极管完成高效的整流任务。输入端接入 90-265VAC 的宽电压范围交流电,经由整流桥转换为脉动直流电,随后进入由 LP3669CS 控制的开关变换环节。

芯片内部集成的 PWM 控制器根据反馈信号调节开关频率与占空比,确保输出电压稳定在 12V,同时在恒流模式下可提供 0.5A 的持续电流输出。电路中还精心设计了滤波、稳压以及过流保护等辅助功能???,如通过电解电容与固态电容组合实现多级滤波,有效降低输出纹波电压至 200mV 以内,保障输出电源的纯净度;过流?;せ粕瓒ㄔ?0.7A 自动重启,为电路安全运行保驾护航。
从电路板实物图来看,整体布局紧凑且合理。正面核心位置放置着 LP3669CS 芯片,其周围环绕着用于设定参数与提供辅助功能的贴片电阻、电容等元件,这些元件的精准焊接保证了电路的稳定连接与信号的高效传输。背面则重点布置了 SS210 二极管以及用于储能与滤波的大容量电解电容,二极管的引脚焊接牢固,确保在高电流通过时的可靠性,而电解电容的布局则充分考虑了散热与空间利用的平衡。

此外,电路板的走线清晰规整,电源输入与输出接口位置醒目,便于实际装配与使用,从实物层面直观展现了该适配器的精良工艺与可靠品质。
变压器作为电源适配器中的关键部件,其性能直接影响电源转换效率与输出稳定性。该适配器采用 EE16 型号的变压器,初级与次级绕组匝数比为 140:21,电感量设定为 2mH,磁芯有效截面积为 19.2mm2。

在 90Vac/60Hz 的输入条件下,当初级电流峰值达到 358mA 时,通过计算可得变压器磁通密度变化量为 0.266T,远低于安全阈值 0.3T,这表明变压器在工作过程中磁芯饱和风险低,能够稳定高效地完成电磁转换任务,为适配器的长期稳定运行提供坚实基础。
在实际测试中,该适配器展现出卓越的性能。在不同输入电压与负载条件下,输出电压波动极小,始终保持在 11.4-12.6V 的精准范围内;纹波电压严格控制在 200mV 以内,即使在满载 0.5A 时,输出纹波仅为 114mV,远低于设计标准,确保为电子设备提供稳定纯净的电源;效率测试结果显示,在 115VAC 输入、25℃环境温度下,适配器效率高达 78.881%,处于行业领先水平,既节能又高效。

同时,其还通过了严格的电磁兼容性测试,满足CISPR22B/EN55022B 标准,安全性能符合 IEC60950、UL1950 Class II 要求,可在 0-45℃的环境温度下稳定工作。
以上为部分LP3669FS+SS560 12V1A设计测试报告,如果需要完整的测试报告,请联系三佛科技官网右侧在线客服~
综上所述,这款 LP3669CS+SS210 12V0.5A 电源适配器凭借其精心设计的电路架构、精良的电路板工艺以及高性能的变压器配置,在稳定性、纯净度、效率与安全性等多方面均表现出色,是为各类电子设备提供可靠电源的理想选择。