在当今电子设备日益小型化、高性能化的趋势下,电源芯片作为设备的核心部件之一,其性能和稳定性直接关系到整个设备的运行质量。S7142S芯片,凭借其12V400mA的稳定输出以及卓越的性能表现,已成为众多电子产品制造商的首选。本文将深入探讨S7142S芯片的过认证版本参考设计,揭示其在设计、性能优化以及认证过程中的关键要素。
S7142S是一款高性能、低功耗的开关电源芯片,专为满足现代电子设备对电源的高要求而设计。其12V400mA的输出规格能够为各种小型电子设备提供稳定的电源支持,无论是便携式设备、通信设备还是小型家电,都能在S7142S的保障下高效运行。
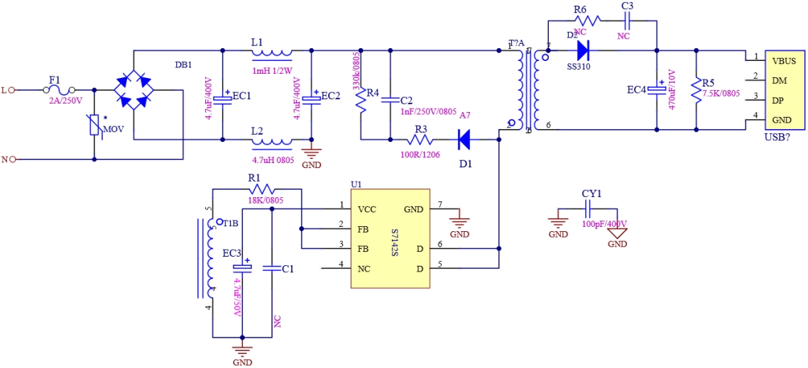
S7142S的参考设计采用了先进的电路架构,确保了电源的高效转换和稳定输出。芯片内部集成了多种保护功能,如过压?;ぁ⑶费贡;?、过流保护等,这些功能不仅提高了电源的安全性,还延长了设备的使用寿命。此外,S7142S还具备低待机功耗的特性,其空载待机功耗小于100mW,这使得它在节能方面表现出色,符合现代电子设备对环保和能效的要求。

在PCB布局方面,S7142S的参考设计充分考虑了电磁兼容性(EMC)和散热性能。通过优化走线和元件布局,减少了电磁干扰,提高了电源的稳定性。同时,合理的散热设计确保了芯片在高负载条件下的温度控制,从而保证了电源的长期稳定运行。



S7142S的参考设计在性能测试方面表现出色。纹波测试结果显示,在不同输入电压条件下,输出纹波均保持在较低水平,例如在230VAC输入时,满载输出纹波仅为110mV。此外,芯片的VCC电压在不同负载条件下也能保持稳定,这进一步证明了S7142S在电压稳定性方面的优势。
S7142S的过认证版本参考设计在认证过程中经历了严格的测试,以确保其符合国际和国内的电气安全标准。这些测试包括但不限于:
温升测试是评估电源芯片在高负载条件下散热性能的重要环节。S7142S在230VAC输入满载条件下进行了温升测试,结果表明其温度控制在安全范围内,确保了芯片在长时间运行中的稳定性和可靠性。
ESD(静电放电)测试是评估电源芯片抗静电干扰能力的关键测试。S7142S在ESD测试中表现出色,其输出端和地端在±12kV和±15kV的空气放电条件下均能正常工作,符合A类标准。这表明S7142S在抗静电干扰方面具有卓越的性能,能够有效?;ど璞该馐芫驳缢鸹?。

S7142S的12V400mA过认证版本参考设计适用于多种应用场景,包括但不限于:
对于便携式设备,如智能手机、平板电脑等,S7142S能够提供稳定的电源支持,确保设备在充电和运行过程中不会出现电压波动或电流不稳定的情况。其低待机功耗特性也使得设备在待机状态下的能耗降到最低,延长了设备的使用寿命。
在小型家电领域,如充电式电动工具、小型风扇等,S7142S的高效电源转换和稳定的输出性能能够确保设备的正常运行,同时其内置的?;すδ芤蔡岣吡松璞傅陌踩浴?br/>
对于通信设备,如路由器、调制解调器等,S7142S能够提供稳定的电源支持,确保设备在高负载条件下的稳定运行,同时其低待机功耗特性也符合通信设备对节能的要求。
S7142S的12V400mA过认证版本参考设计以其卓越的性能、稳定的输出和严格的安全认证,成为了现代电子设备电源管理的优选方案。通过精心设计的电路架构、优化的PCB布局以及严格的性能测试,S7142S在各种应用场景中都能表现出色,为设备的稳定运行和高效能量转换提供了坚实的保障。随着电子技术的不断发展,S7142S必将在未来的电源管理领域发挥更加重要的作用,为电子设备的高效、稳定运行提供有力支持。