在现代电源管理领域,随着对能效和性能要求的不断提高,同步整流技术逐渐成为提升电源转换效率的关键手段之一。LP35116-7 作为一款高性能副边同步整流驱动芯片,凭借其卓越的技术特性和广泛的应用场景,正在为各类电源系统带来显著的性能提升和效率优化。
LP35116-7 是由芯茂微推出的一款专为 AC-DC 同步整流应用设计的高性能芯片。它适用于正激和反激系统,并支持不连续导通模式(DCM)和连续导通模式(CCM)等多种工作模式。这款芯片以其高耐压、高效率和灵活的配置能力,成为众多电源设计工程师的首选方案。
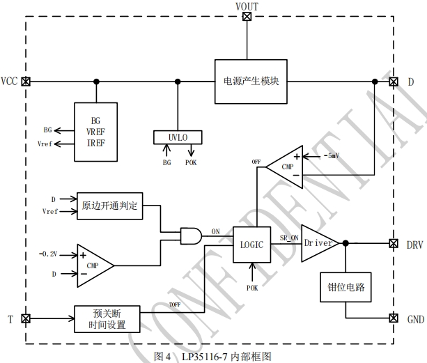
内部框架图如下所示

LP35116-7 的核心优势之一在于其高达 200V 的耐压能力,这使得它能够在各种复杂的电源环境中稳定工作,无需额外的?;さ缏?。同时,它支持 DCM 和 CCM 模式,能够根据不同的应用场景灵活切换,满足从低功率到高功率的各种电源需求。
该芯片采用了多项专利技术,包括整流管开通技术、周期追踪技术和死区时间外置可编程技术。通过这些技术,LP35116-7 能够有效避免因激磁振荡引起的误动作,减少关断延迟,从而显著提高电源转换效率。此外,其多样化的 VCC 供电技术确保了在多种输出电压条件下,芯片的稳定供电,进一步提升了系统的可靠性和适应性。

在电气参数方面,LP35116-7 表现卓越。其 VCC 工作电压范围为 5.8V 至 6.4V,启动电压为 4.3V 至 4.7V,欠压?;ゃ兄滴?3.8V 至 4.2V。整流管的开通电压阈值为 -0.25V 至 -0.15V,关断阈值为 -8mV 至 -2mV。驱动能力方面,其驱动电压最大值为 6V,驱动脚出电流典型值为 1.5A,入电流典型值为 4A,上升时间为 25ns,下降时间为 10ns。这些参数确保了芯片在高效率和快速响应之间的良好平衡。

在反激电源设计中,LP35116-7 的应用非常广泛。它可以通过 D 脚直接从输出端获取 VCC 供电,简化了电路设计。在输出电压高于 6.5V 的情况下,通过在 VOUT 与输出电容正端之间串接 500Ω 至 1KΩ 的电阻,可以进一步增强 VCC 供电能力,提高系统效率。此外,通过外接电阻到 T 脚,还可以灵活设置死区时间,优化同步整流的性能。
对于正激电源,LP35116-7 同样表现出色。它能够通过 D 脚或辅助绕组为 VCC 提供电源,确保在高频和高功率条件下稳定工作。其专利的周期追踪技术可以精确预判原边 PWM 信号的开通时刻,确保同步整流管在原边信号开通前安全关断,避免交越失真。
在充电器和适配器领域,LP35116-7 的高效率和灵活配置能力使其成为理想选择。它能够支持多种输出电压和功率范围,同时通过优化的同步整流控制,显著降低功耗,提高充电效率。这对于满足现代电子设备对快速充电和高效能的需求至关重要。
LP35116-7 作为一款高性能副边同步整流驱动芯片,凭借其高耐压、多模式支持、专利技术和优化设计,在反激、正激电源以及充电器和适配器等应用中展现出卓越的性能。它不仅提高了电源转换效率,还简化了电路设计,增强了系统的可靠性和适应性。随着对电源效率和性能要求的不断提高,LP35116-7 必将成为未来电源设计中的重要选择之一。