LP3717BSH芯茂微原装SOP8封装8W原边反馈芯片
SOP8 8W/12W
SOP8 8W/12W
LP3717BSH概述:
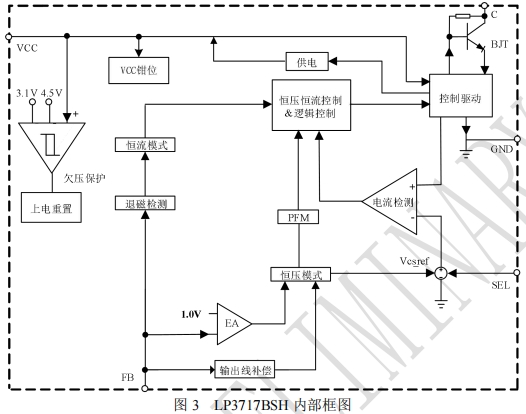
LP3717BSH 是一款高度集成的隔离型适配器和充电器的自供电 PSR 控制芯片,外围设计极其简单。
LP3717BSH 通过外置电阻,可调原边峰值电流,再通过变压器原副边匝比来设置输出恒流点;通过设定 FB 上偏电阻和下偏电阻来设置输出恒压点。为了实现系统成本的极致简化,LP3717BSH 内置启动电路,外围不需要启动电阻;采用自供电的方式来取消辅助绕组 VCC 供电二极管。

LP3717BSH主要特点:
集成 BJT,适用于 12W 以下隔离方案
内置启动电路,无需启动电阻
自供电技术取消辅助绕组 VCC 供电二极管
通过外置电阻,可调峰值电流
极低的待机功耗
专利的电流驱动,降低温升
输出线损补偿技术
输出短路?;すδ?br/>输出过压?;?br/>VCC 欠压?;すδ?br/>FB 脚上电阻开路?;?/p>
LP3717BSH应用:
适配器、充电器
LED 驱动电源
线性电源和 RCC 开关电源升级换代
其它辅助电源

提供样品,技术支持