在当今电子设备日益普及的时代,小功率开关电源芯片在众多应用场景中扮演着至关重要的角色。PL3392BD作为一款高性能、低成本的电流模PWM控制芯片,凭借其卓越的性能和广泛的应用领域,成为了众多工程师和设计师的首选。本文将详细介绍PL3392BD芯片的特点、工作原理以及在12W/SSR小功率开关电源中的应用,以期为相关领域的专业人士提供有价值的参考。
PL3392BD是一款专为小功率开关电源设计的电流模PWM控制芯片。它以其低功耗、高效率和出色的性能,满足了现代电子设备对电源的严格要求。该芯片的启动电流典型值仅为5μA,极大地降低了启动电路的损耗。同时,其较低的工作电流也有助于提高整个系统的效率。此外,PL3392BD内置的“无噪音绿色模式”能够在不同的负载条件下自适应调节工作模式,进一步提高系统的效率,并满足严格的能源损耗标准。
PL3392BD芯片具备多种显著特点,使其在众多同类产品中脱颖而出。首先,它具有低启动电流和工作电流,这不仅减少了启动电路的损耗,还提高了系统的整体效率。其次,该芯片采用PWM无噪音绿色控制模式,能够在轻载或空载条件下自动调节工作频率,从而降低系统损耗并消除音频噪音。此外,PL3392BD还内置了提高EMI性能的频率抖动功能,有效降低了EMI滤波成本。它还具备内置斜率补偿、CS端前沿消隐、VDD过压和欠压保护、输出过压/过载?;?、逐周期限流?;ぁ⒛谥萌砥舳约肮卤;さ榷嘀直;すδ?,确保了系统的稳定性和可靠性。

PL3392BD芯片采用DIP7封装,其管脚分布如下:
| 管脚名 | 描述 |
|---|---|
| VDD | 芯片电源输入 |
| FB | 反馈端输入,接收次级反馈信号并调节CS端的峰值电压以及芯片的输出电压 |
| CS | 电流采样端,检测CS端电阻的电压可得到峰值电流大小 |
| DRAIN | 功率MOS的漏极,连接原边电感一端 |
| GND | 芯片地 |
当系统上电后,母线电压通过启动电阻对VDD进行充电。当VDD电压达到开启阈值电压时,芯片内部电路开始工作。此时,辅助绕组开始给VDD供电,芯片的待机电流很低,结合其特有的复合模式控制,显著提高了系统的效率,尤其是在轻载条件下。
PL3392BD内部集成了软启动电路。在系统上电时,当VDD达到VDD_ON后,芯片开始工作,电感电流峰值会逐渐增加。这一过程有效缓解了外部元件在芯片启动过程中的电压应力,?;ち说缏返陌踩?。内部框架图如下所示~

在轻载或空载条件下,功率管开关损耗成为开关电源的主要损耗。PL3392BD通过采样FB端电压并自适应调节工作模式来降低这种损耗。当系统轻载时,FB端电压下降,若该电压小于内部阈值电压,系统会进入绿色工作模式,PWM频率会持续降低,最小工作频率固定为22kHz。在空载条件下,FB电压进一步下降,系统会进入突发模式,从而降低系统损耗,同时在不同状态下,系统均无音频噪音。
PL3392BD通过CS管脚检测原边电流,并实现逐周期限流。每次功率管导通时,电流检测不可避免地会出现尖脉冲。为了避免误触发,芯片内置了前沿消隐时间,在该时间内过流比较器失效。
在原边电流检测电路上叠加斜坡电压,可极大地提高闭环的稳定性,并避免PWM峰值电流模的次谐波震荡。
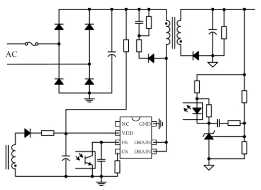
PL3392BD芯片广泛应用于多种领域,包括手机充电器、锂电池/数码相机充电器、机顶盒电源、电源适配器、LED驱动以及消费类备用电源等。其高性能和低功耗的特点使其成为理想的电源解决方案。典型应用图如下所示~

在12W/SSR小功率开关电源中,PL3392BD的应用尤为突出。该芯片能够提供高精度的恒压输出,满足不同设备对电源的严格要求。其内置的多种保护功能确保了电源在各种工作条件下的稳定性和可靠性。同时,PL3392BD的低启动电流和工作电流以及无噪音绿色工作模式,使得电源在轻载或空载条件下仍能保持高效率,满足能源标准。
PL3392BD采用DIP7封装,具体尺寸和参数如下: