在当今电子设备日益普及的时代,电源适配器作为设备的“能量源泉”,其性能和稳定性至关重要。本文将详细介绍一款基于LP3718BS与LP25R060S芯片的12V1.5A电源适配器方案,重点阐述其电路设计、性能特点以及测试验证过程,旨在为电源设计工程师及相关技术人员提供一个高效、稳定且符合标准的参考方案。

本电源适配器方案采用LP3718BS作为主控芯片,搭配LP25R060S同步整流芯片,旨在实现高效率、低纹波、高可靠性的12V1.5A电源输出。该方案适用于多种电子设备,如笔记本电脑、智能家电等,能够满足不同场景下的电源需求。
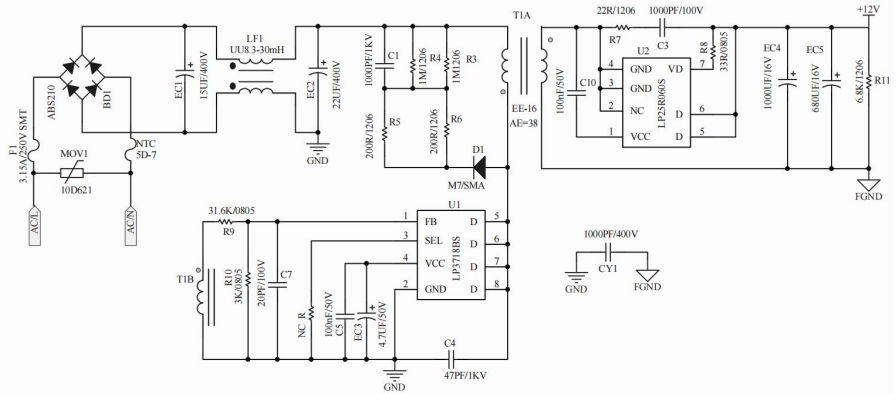
LP3718BS是一款高性能的PWM控制器,具备多种?;すδ芎偷髦品绞健T诒痉桨钢?,LP3718BS负责控制开关频率、占空比以及实现过流?;?、短路?;さ裙δ?。通过精确的控制算法,LP3718BS能够确保电源在不同负载条件下的稳定输出。电路图如下所示~

LP25R060S作为同步整流芯片,与LP3718BS协同工作,显著提高了电源的转换效率。同步整流技术通过降低二极管的导通压降,减少了能量损耗,从而提升了整体效率。在本方案中,LP25R060S能够在高频开关条件下保持高效运行,确保电源在高负载时仍能维持高效率输出。
本方案采用反激式拓扑结构,输入电压范围为100-240Vac,能够适应全球不同地区的电网电压。通过高频变压器将输入电压转换为所需的12V输出电压。电路中还加入了Y电容和共模电感,用于抑制电磁干扰(EMI),确保电源在运行过程中不会对周边设备产生电磁干扰,同时也能抵抗外界的电磁干扰,保证电源的稳定运行。


通过LP3718BS与LP25R060S的配合,本方案在满载条件下实现了超过86%的转换效率。这一高效率不仅减少了能量损耗,降低了发热量,还提高了电源的整体性能和可靠性。
在设计中,特别注重输出纹波的控制。通过优化电路布局和采用高性能的滤波元件,本方案在25℃环境下,输出纹波能够控制在150mV以内。即使在极端温度条件下(如-40℃和45℃),输出纹波依然能够保持在较低水平,确保电子设备的稳定运行。
本方案具备完善的?;すδ?,包括过流?;?、短路保护、过压?;さ取U庑┍;すδ苣芄挥行Х乐沟缭丛谝斐G榭鱿滤鸹担映さ缭吹氖褂檬倜?,同时保障连接设备的安全。
在不同输入电压(90Vac、230Vac、264Vac)和负载条件下,对电源的输出电压精度、效率、纹波等关键参数进行了测试。测试结果显示,电源在各种条件下均能满足设计要求,输出电压精度高,效率稳定,纹波控制良好。
对电源进行了传导干扰发射(EMI_CE)和辐射干扰发射(EMI_RE)测试。测试结果表明,电源的电磁干扰水平远低于标准限值,能够满足严格的电磁兼容性要求。
进行了长期老化测试,模拟电源在实际使用中的长期运行情况。测试结果显示,电源在连续运行两个月后,各项性能指标依然稳定,未出现任何故障,证明了方案的高可靠性。

如需完整的LP3718BS+LP25R060S设计报告还请私信三佛官网右侧在线客服~,提供样品,技术支持。
基于LP3718BS与LP25R060S的12V1.5A电源适配器方案,凭借其高效率、低纹波、多重?;すδ芤约坝乓斓牡绱偶嫒菪?,在众多电源方案中脱颖而出。通过严格的测试验证,该方案展现了卓越的性能和可靠性,能够为各类电子设备提供稳定、高效且安全的电源支持。