FT8440BD2辉芒微DIP7封装12V500mA非隔离高精度低成本buck电源芯片
DIP7 12V500mA
DIP7 12V500mA
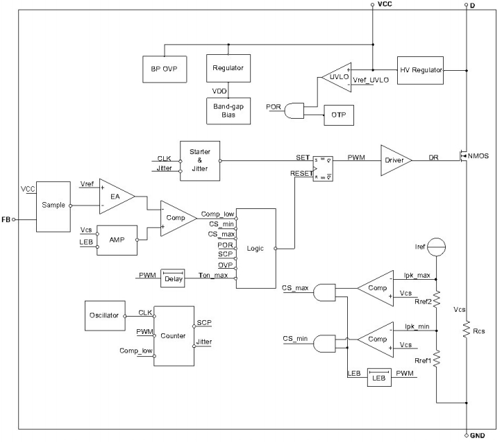
集成高压启动电路和高压功率开关
高精度恒压输出
输出电压通过FB脚设定:
FB悬空: 12V输出
FB短路至GND: 18V输出
FB接分压电阻:
输出连续可调 5~18V
低成本Buck、Buck-boost方案
适用于Flyback等多种架构
快速启动: 50mS (typ.)
低静态功耗:
FB悬空/接地模式: 60mW(typ.)
输出可调模式: 150mW(typ.)
内置抖频技术,提高EMI性能
内置前沿消隐(LEB)
内置欠压、过压、过流、过温、
短路等?;すδ?nbsp;
封装形式:SOP8, DIP7

小家电辅助电源
智能家居
替代线性、RCC电源

