在小家电领域,电源方案的稳定性、效率和安全性是至关重要的。LPKSF001是一款高度集成的隔离型适配器和充电器的自供电PSR控制芯片,其DEMO样板资料为工程师和研发人员提供了全面的参考。本文将详细介绍LPKSF001小家电电源方案DEMO样板的实物图、原理图、PCB以及BOM等关键资料。
LPKSF001由芯茂微生产,采用DIP7封装,适用于24W~48W以下的隔离方案。它通过外置电阻可调原边峰值电流,并通过变压器原副边匝比来设置输出恒流点;通过设定FB上偏电阻和下偏电阻来设置输出恒压点。此外,该芯片还具备多种保护功能,如VCC钳位/欠压?;?、FB脚上电阻开路?;?、输出短路?;?、输出过压?;ひ约肮卤;さ取?br/>
LPKSF001的DEMO样板实物图展示了其紧凑的结构和简洁的设计。样板通常包括一个小型的PCB板,上面集成了LPKSF001芯片、变压器、输入输出端子以及其他必要的电子元件。这种设计不仅节省空间,还能有效提高电源的转换效率和稳定性。

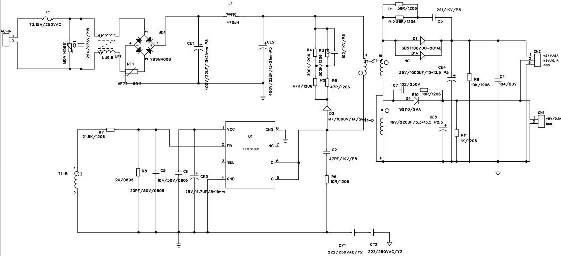
LPKSF001的原理图是理解其工作原理的关键。它采用反激式拓扑结构,通过外置电阻和变压器匝比来精确控制输出电流和电压。原理图中还包括了输入滤波电路、整流电路、反馈电路以及?;さ缏返裙丶糠?。通过内置的启动电路和自供电技术,LPKSF001无需外部启动电阻和辅助绕组VCC供电二极管,从而进一步简化了外围设计。

LPKSF001的DEMO样板PCB设计充分考虑了电磁兼容性和散热性能。PCB采用了双层或多层设计,以确保信号的完整性和电源的稳定性。在PCB布局中,关键元件如变压器和芯片被合理地放置,以减少电磁干扰并优化热分布。此外,PCB还设计了足够的过流能力,以满足24V/2A的输出需求。


BOM(物料清单)是DEMO样板的重要组成部分,它详细列出了所有用于构建电源的元件。LPKSF001的BOM清单包括:
这些元件的选择和搭配都是为了确保电源在各种工作条件下的可靠性和高效性。
LPKSF001适用于多种小家电电源场景,如适配器、充电器、LED驱动电源以及其他辅助电源。其24V/2A的输出规格能够满足大多数小家电的电源需求。此外,LPKSF001的低待机功耗和高效率设计也有助于提高产品的能效比。
LPKSF001小家电电源方案DEMO样板为研发人员提供了一个高效、可靠的电源设计参考。通过详细的实物图、原理图、PCB设计和BOM清单,工程师可以快速理解和应用该方案。LPKSF001的高度集成化和多种保护功能使其成为小家电电源设计的理想选择。