S7134B 5V2.4A恒压恒流芯片凭借其卓越的性能和广泛的应用场景,受到了众多工程师和设计师的青睐。本文将深入探讨S7134B芯片的参考设计,涵盖其基本特性、电路原理图、样机图及PCB设计、BOM清单以及变压器规格参数等多个方面,旨在为相关领域的专业人士提供一份详尽的设计指南。
S7134B是一款高性能的恒压恒流控制芯片,专为满足现代电子设备对电源的严格要求而设计。以下是该芯片的主要特性:

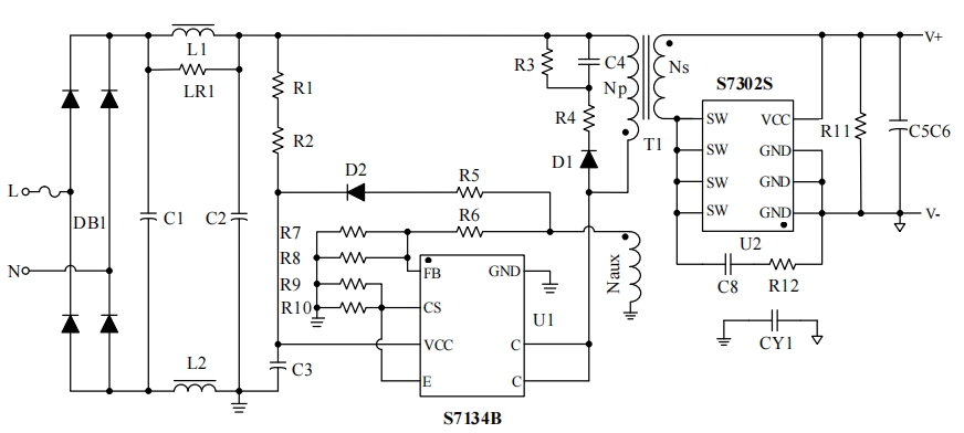
S7134B芯片的电路原理图是其参考设计的核心部分,它详细展示了芯片如何与其他电子元件协同工作,以实现恒压恒流的电源输出。以下是电路原理图的简要说明:

输入的交流电首先经过一个整流桥(DB1),将交流电转换为脉动直流电。随后,通过一个大容量的电解电容(C1)进行滤波,以减少电压的波动,为后续的电路提供较为稳定的直流电压。
S7134B芯片(U1)是整个电路的核心,它通过检测输出电压和电流,自动调整开关管的导通时间,从而实现恒压恒流的控制功能。芯片的VCC引脚连接到一个辅助电源,为其提供工作电压;FB引脚则用于接收反馈信号,以实现精确的电压和电流调节。
开关管(通常为一个MOSFET)在S7134B芯片的控制下,以高频的方式导通和截止,将直流电压转换为高频脉冲电压。这些脉冲电压随后通过一个高频变压器(T1)进行降压和隔离,以获得所需的低压输出。变压器的绕制参数对电源的性能至关重要,将在后续部分详细介绍。
变压器次级输出的脉冲电压经过一个整流二极管(D1)整流后,再次通过一个电解电容(C2)进行滤波,最终得到稳定的5V直流输出电压。此外,电路中还包含了一些辅助元件,如贴片电阻和电容,用于实现各种?;すδ芎陀呕缏沸阅堋?/p>
S7134B芯片的样机实物图展示了其实际的外观和尺寸。样机通常采用紧凑的设计,以适应各种小型电子设备的安装需求。在样机的正面,可以看到主要的电子元件,如变压器、电解电容、整流桥等;而在背面,则是复杂的PCB走线和一些小型的贴片元件。

以下是S7134B芯片参考设计的BOM清单,详细列出了所需的各种电子元件及其规格和用量:
| 序号 | 物料名称 | 型号规格 | 用量 | 工位 |
|---|---|---|---|---|
| 1 | 贴片电阻 | 2M 1206 ±5% | 2 | R1, R2 |
| 2 | 贴片电阻 | 220K 1206 ±5% | 1 | R3 |
| 3 | 贴片电阻 | 75R 0805 ±5% | 1 | R4 |
| 4 | 贴片电阻 | 4.7R 0805 ±5% | 1 | R5 |
| 5 | 贴片电阻 | 20K 0805 ±1% | 1 | R6 |
| 6 | 贴片电阻 | 3.6K 0805 ±1% | 1 | R8 |
| 7 | 贴片电阻 | 1.2R 1206 ±1% | 1 | R9 |
| 8 | 贴片电阻 | 1.3R 1206 ±1% | 1 | R10 |
| 9 | 贴片电阻 | 1.5K 0805 ±5% | 1 | R11 |
| 10 | 贴片电阻 | 10R 0805 ±5% | 1 | R12 |
| 11 | 贴片电容 | 102/500V 0805 ±10% X7R | 1 | C4 |
| 12 | 贴片电容 | 470pF/50V 0603 ±10% X7R | 1 | C7 |
| 13 | 整流桥 | AB8S 1A800V | 1 | DB1 |
| 14 | 整流二极管 | A7 1A/1000V SOD-123FL | 1 | D1 |
| 15 | 整流二极管 | F7 1A/1000V SOD-123FL | 1 | D2 |
| 16 | 贴片电感 | 4.7uH 1206 | 1 | L2 |
| 17 | IC | S7134B SOP7 | 1 | U1 |
| 18 | IC | S7302S SOP8 | 1 | U2 |
| 序号 | 物料名称 | 型号规格 | 用量 | 工位 |
|---|---|---|---|---|
| 19 | 高频变压器 | EF1610 加长立式5+2 Lm=0.95mH±5% | 1 | T1 |
| 20 | 电解电容 | 15uF/400V 105℃ | 1 | C1 |
| 21 | 电解电容 | 10uF/400V 105℃ | 1 | C2 |
| 22 | 电解电容 | 4.7uF50V 105℃ | 1 | C3 |
| 23 | 贴片电容 | 470uF/10V 105℃ | 1 | C5 |
| 24 | 固态电容 | 820uF/6.3V 105℃ | 1 | C6 |
| 25 | Y电容 | 102/400V PIN=10mm | 1 | CY1 |
| 26 | 色环电感 | 1W470uH | 1 | L1 |
| 27 | 保险丝 | 1W 2R绕线电阻 | 1 | F1 |
| 28 | USB座 | 短体USB 后端固定脚 | 1 | USB |
| 29 | 电路板 | S7134B_5V2.4A_V1.0 | 1 |
变压器是S7134B芯片参考设计中的关键元件之一,其性能直接影响到电源的输出质量和效率。以下是变压器的详细规格参数:

S7134B芯片的性能评估是衡量其参考设计成功与否的重要标准。以下是该芯片在不同输入电压和负载条件下的性能表现:

在90Vac至264Vac的输入电压范围内,S7134B芯片的效率均满足六级能效要求。具体数据如下表所示:
| 输入电压(Vac) | 负载电流(A) | 输出电压(V) | 效率(%) |
|---|---|---|---|
| 90 | 0.6 | 5.097 | 84.89 |
| 90 | 1.2 | 5.185 | 84.67 |
| 90 | 1.8 | 5.262 | 84.16 |
| 90 | 2.4 | 5.275 | 84.10 |
| 115 | 0.6 | 5.107 | 85.67 |
| 115 | 1.2 | 5.187 | 85.73 |
| 115 | 1.8 | 5.263 | 85.44 |
| 115 | 2.4 | 5.272 | 85.57 |
| 230 | 0.6 | 5.097 | 84.68 |
| 230 | 1.2 | 5.196 | 85.81 |
| 230 | 1.8 | 5.275 | 85.97 |
| 230 | 2.4 | 5.281 | 86.27 |
| 264 | 0.6 | 5.097 | 83.93 |
| 264 | 1.2 | 5.193 | 85.32 |
| 264 | 1.8 | 5.276 | 85.68 |
| 264 | 2.4 | 5.281 | 86.04 |
在不同输入电压下,S7134B芯片的待机功耗均低于75mW,满足六级能效的待机功耗要求。具体数据如下表所示:
| 输入电压(Vac) | 待机功耗(mW) |
|---|---|
| 90 | 34 |
| 115 | 37 |
| 230 | 65 |
| 264 | 69 |
在不同输入电压下,S7134B芯片的输出纹波电压均较低,保证了输出电压的稳定性。具体数据如下表所示:
| 输入电压(Vac) | 输出纹波(mV) |
|---|---|
| 90 | 217 |
| 115 | 207 |
| 230 | 204 |
| 264 | 200 |
在不同输入电压和负载变化条件下,S7134B芯片的输出电压能够在短时间内稳定在规定范围内,体现了良好的动态响应性能。具体数据如下表所示:
| 输入电压(Vac) | 负载变化范围(A) | 输出电压范围(V) |
|---|---|---|
| 90 | 0.24~2.16 | 4.48~5.82 |
| 115 | 0.24~2.16 | 4.52~5.80 |
| 230 | 0.24~2.16 | 4.46~5.80 |
| 264 | 0.24~2.16 | 4.44~5.80 |