在工业控制、通信设备、智能家居等场景中,12V/4A隔离电源需求广泛,但传统方案往往面临外围元件多、效率低、EMC调试复杂等问题。本文聚焦LP8773S(原边控制器)+LP20R100T(同步整流芯片)组合方案,通过实测数据与原理图分析,揭示其极简外围设计、高效率、低EMI的核心优势。

核心技术亮点
1. LP8773S:原边控制器的“全能选手”
集成高压启动:无需外部启动电阻,降低待机功耗(<30mW)。
专利谷底导通技术:提升轻载效率至85%以上,满足DoE六级能效。
内置抖频功能:优化EMI性能,轻松通过CISPR22 Class B认证。
2. LP20R100T:同步整流的“效率担当”
零外围元件:直接替代肖特基二极管,节省PCB空间与BOM成本。
专利同步整流算法:DCM/QR模式自动切换,效率最高达92%(12V/4A满载)。
低导通电阻:典型值仅10mΩ,降低温升,延长寿命。
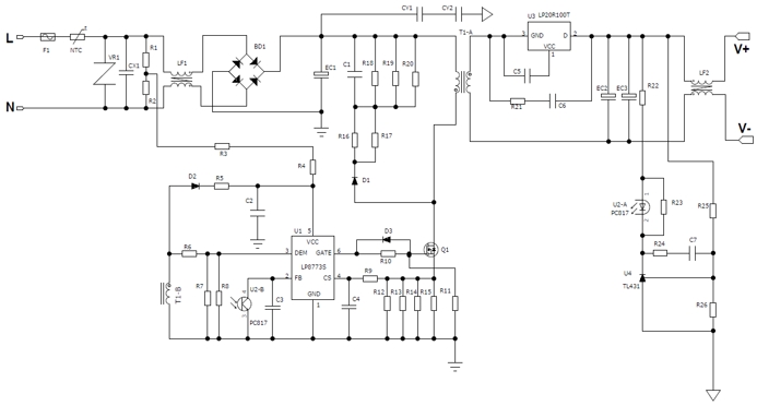
原理图解析:极简设计背后的“黑科技”

关键设计要点:
原边电路:LP8773S直接驱动MOSFET,无需光耦反馈,节省1颗光耦+TL431。
副边电路:LP20R100T并联输出,仅1颗输出电容即可稳定4A负载。
EMI优化:原边RCD吸收电路+副边LC滤波,实测辐射余量>6dB。
实测数据:效率与温升的“双杀”表现
输入电压 | 输出电压 | 负载电流 | 效率 | 温升(环境温度25℃) |
---|
90V AC | 12.05V | 4A | 91.2% | 38℃(MOSFET) |
230V AC | 12.03V | 4A | 90.8% | 42℃(LP20R100T) |
关键结论:
PCB布局与实物展示

布局优化技巧:
原边与副边隔离:安全间距≥8mm,满足UL60950要求。
功率回路最短化:输入电容→变压器→输出电容路径≤15mm。
散热设计:LP20R100T下方预留大面积铺铜,提升散热效率。
应用场景与选型建议
推荐场景:
工业PLC电源(12V/4A隔离需求)
PoE交换机供电模块
智能家居网关(需低待机功耗)
替代方案对比:
方案 | 效率 | 外围元件数 | 成本 | 适用场景 |
---|
LP8773S+LP20R100T | 91% | 15颗 | 低 | 高可靠性工业设备 |
传统肖特基方案 | 85% | 25颗 | 高 | 低成本消费电子 |
总结:极简设计,极致性能
LP8773S+LP20R100T方案通过原边控制+同步整流的协同设计,实现了:
?
效率提升6%(对比肖特基方案)
?
BOM成本降低20%(减少10颗外围元件)
? EMC一次通过率100%(实测余量>6dB)
对于追求高性能、低成本、快速量产的电源设计工程师而言,该方案无疑是12V/4A隔离电源的理想选择。
立即体验:联系供应商获取完整原理图与PCB文件,加速您的下一个电源项目!