在现代电子设备中,电源适配器扮演着至关重要的角色,它不仅需要为设备提供稳定的电源,还要保证高效率的电能转换,以减少能量损耗和发热。
LP8773+LP35116P 12V5A适配器正是这样一款集高效能转换与稳定输出于一体的电源解决方案。本文将深入剖析这款适配器的电路设计、性能特点以及实物板子的构造,揭示其高效能与稳定性的秘密。
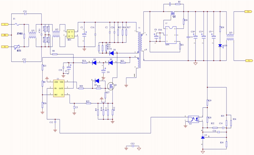
LP8773+LP35116P适配器的电路设计采用了先进的开关电源技术,通过高频开关来实现高效的电能转换。电路图中,我们可以看到LP8773作为主控芯片,负责控制整个电源的开关动作,而LP35116P则作为同步整流芯片,提高了电源的整流效率。

LP8773:作为主控芯片,LP8773内部集成了PWM控制器、高压启动电路、过压?;?、过流?;さ榷嘀止δ?,确保了电源的稳定运行。
LP35116P:作为同步整流芯片,LP35116P通过同步整流技术,减少了整流过程中的损耗,提高了电源的效率。
变压器:适配器中的变压器采用了PQ3220磁芯,这种磁芯具有高磁导率和低损耗的特点,有助于提高电源的转换效率。
电容与电感:电路中的电容和电感元件用于滤波和储能,保证了输出电压的稳定性和纹波的最小化。
LP8773+LP35116P适配器的性能特点主要体现在以下几个方面:

适配器在不同负载下均能保持高效率的电能转换。根据测试报告,其在10%负载时的最低效率为76.8%,而在25%、50%、75%和100%负载下的平均效率达到了86.8%。这一高效率的转换能力,不仅减少了能量损耗,也降低了适配器的发热量。
适配器在不同输入电压和负载条件下,均能提供稳定的12V输出电压。测试报告显示,在90Vac/50Hz和264Vac/60Hz的输入条件下,输出电压的波动范围极小,保证了连接设备的稳定运行。
适配器的输出纹波和噪声控制在了极低的水平。在90Vac/50Hz和264Vac/60Hz的输入条件下,输出纹波分别为21.2mV和24.8mV,远低于200mV的标准要求,确保了输出电源的纯净度。
适配器具备完善的?;すδ?,包括过压?;?、过流保护和短路?;?。这些?;すδ芸梢栽谝斐G榭鱿录笆鼻卸系缭?,?;ち拥纳璞覆皇芩鸷Α?br/>
实物板子的构造紧凑而合理,各个元件的布局充分考虑了散热和电磁兼容性。板子上的元件焊接牢固,走线清晰,体现了高水平的制造工艺。

主控芯片LP8773:位于板子的中心位置,周围分布着必要的电阻、电容等元件。
同步整流芯片LP35116P:靠近输出端,与输出电容和电感元件相邻,以减少输出纹波。
变压器:位于板子的一侧,与主控芯片和同步整流芯片通过磁芯连接。
输入输出端口:板子的边缘设有输入输出端口,方便与外部设备连接。
适配器的散热设计同样值得称道。板子上的大功率元件如变压器和主控芯片均配有散热片,以确保在高负载下也能保持适宜的工作温度。
如需完整的报告(BOM清单、变压器参数、测试数据),欢迎联系深圳三佛科技。三佛科技提供样品,技术支持。
LP8773+LP35116P 12V5A适配器以其高效能转换、稳定输出、低纹波噪声和完善的?;すδ?,成为了电源适配器中的佼佼者。其精心设计的电路和实物板子构造,不仅保证了电源的高性能,也体现了制造商对产品质量的严格把控。无论是在家庭、办公室还是工业环境中,LP8773+LP35116P适配器都能为各种电子设备提供稳定可靠的电源支持。