随着科技的进步,5 W市场看似“过气”,但IoT、小家电、蓝牙网关、智能门锁却提出“三低”刚需:
成本低——BOM<1.2元;
高度低——塞进门锁壳≤18 mm;
待机低——零负载<75 mW,欧盟CoC Tier2随手过。
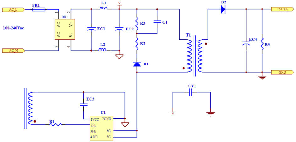
深圳三佛科技供应的LP3667BH(内置730 V MOS,自供电,SOP-7)+ 二次侧3P45(45 V/3 A肖特基)给出“教科书”级回答:官方Demo 26.4 mm×35.4 mm×16 mm,自然冷却,90-264 VAC全电压,5 V/1 A,平均效率>75 %,CISPR22/EN55022 Class B余量>8 dB,全部公开,今天一文打尽。

全集成:MOS+启动+采样+OTP,仅需14颗贴片料;
自供电:取消辅助绕组,变压器脚位直接省2 Pin;
谷底导通+频率折返,230 VAC空载75 mW,10 %负载效率仍>63 %;
内置斜率补偿,CC模式1.25 A,线补0 mV/mA,手机充电不弹窗;
OCP、OLP、OTP、OVP四重保护,短路打嗝自恢复,UL1950 Class II过认证;
EF12L磁芯,高度11 mm,比EE10还矮,却做到5 W;
官方承诺:±5 % Vout,-40 ℃~85 ℃工业级,批量ppm<300。

输入弹片→DB1→EC1/2一字排开,高压环路面积<0.8 cm2;
芯片居中,Drain铜皮>150 mm2,反面过孔阵列散热;
USB口下沉0.5 mm,做18 mm超薄壳刚好平齐。
次级地铜皮“回”字形包围USB,降低共模;
FB走线远离Drain,0.3 mm宽,4 mil间距,误差<±1 %;
高压与次级开槽0.4 mm,满足2 kV爬电。


快速检测
漏感:短接N3,6-7脚读<70 μH;
层间:3750 V/3 s,<1 mA;
外观:套管全覆盖,无铜线裸露。

| Vin | Io | Vout | Pin | η | Vripple | OCP |
|---|---|---|---|---|---|---|
| 90 V | 1 A | 5.32 V | 7.13 W | 74.6 % | 62 mV | 1.2 A |
| 115 V | 1 A | 5.34 V | 6.99 W | 76.3 % | 58 mV | 1.1 A |
| 230 V | 1 A | 5.36 V | 6.95 W | 77.1 % | 53 mV | 1.2 A |
| 264 V | 1 A | 5.35 V | 6.98 W | 76.6 % | 53 mV | 1.2 A |
| 230 V | 0 A | 5.00 V | 0.075 W | — | 40 mV | — |
动态:10 %-90 %阶跃,ΔV=±0.3 V,恢复<200 μs;
启动:90 VAC满载,延迟0.96 s,无过冲<3 %;
辐射:30-1000 MHz QP余量>12 dB,无需共模电感;
热成像:40 ℃环温,U1表面100.6 ℃,D2 101 ℃,EF12L磁芯90 ℃,全部<110 ℃。

反射采样天然降低共模:无光耦,次级无高阻回路;
磁芯5脚接次级地,形成“法拉第屏蔽”,共模电流下降40 %;
CY1 100 pF+珠4.7 μH,在30 MHz形成>20 dB衰减;
PCB高压环路面积<0.8 cm2,差模尖峰<-10 dB。
LP3667BH把“730 V MOS+自供电+反射采样”三件套塞进SOP-7,再用EF12L矮磁芯把5 W功率密度推到15 W/in3,高度16 mm,Class B一次过,堪称5 V/1A赛道里的“隐形冠军”。深圳三佛科技提供样品,技术支持~