KP52140X系列是必易微推出的一款高耐压、同步降压型DC-DC转换器芯片,主打6V~40V宽压输入、1A持续输出、固定5V或3.3V输出,适用于工业控制、电动工具、家电、照明、车载等严苛供电场景。
| 型号 | 输出电压 | 封装 | 特点 |
|---|---|---|---|
| KP521405 | 5V | TSOT23-5 | 精简引脚,节省空间 |
| KP521403 | 3.3V | TSOT23-5 | 3.3V固定输出 |
| KP521405A | 5V | TSOT23-6 | 多一个NC脚,便于布线 |
| KP521403A | 3.3V | TSOT23-6 | 3.3V版本,兼容6脚封装 |
覆盖12V/24V工业总线、锂电池、车载电源等常见母线
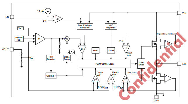
内置44V输入过压?;ぃ估擞磕芰η?br/>
集成高侧P-MOS(270mΩ)+低侧N-MOS(135mΩ)
实测效率**>90%**(12V→5V/0.5A)
低开关速率(100kHz),EMI友好,无需复杂滤波
输入接近输出时仍可持续稳压
VIN_MIN = VOUT + ILOAD × (RDS(ON) + DCR),压差<200mV@1A
无需外部补偿网络,BOM再省3颗器件
2.5ms软启动,支持预偏置输出,启动无过冲
输入欠压锁定(UVLO)、过压?;ぃ∣VP)
输出过压/欠压?;ぃ∣VP/UVP)
逐周期限流(OCL)、过温?;ぃ∣TP)
打嗝模式自动恢复,故障不锁死

实测:24V→5V/1A,效率88.4%,纹波45mV,温升**<30℃**(TA=25℃)

| 型号 | 封装 | 丝印 | 包装 |
|---|---|---|---|
| KP521405LGA | TSOT23-5 | 1405 | 3.5k/卷 |
| KP521403LGA | TSOT23-5 | 1403 | 3.5k/卷 |
| KP521405ALGA | TSOT23-6 | 1405A | 3.5k/卷 |
| KP521403ALGA | TSOT23-6 | 1403A | 3.5k/卷 |

| 条件 | 效率 | 纹波 | 温升 | 负载调整率 |
|---|---|---|---|---|
| 12V→5V/1A | 90.1% | 42mV | 28℃ | ±0.2% |
| 24V→5V/1A | 88.4% | 45mV | 30℃ | ±0.3% |
| 36V→3.3V/1A | 85.7% | 38mV | 33℃ | ±0.4% |
| 应用场景 | 推荐型号 | 理由 |
|---|---|---|
| 工业传感器供电 | KP521405 | 24V母线→5V,效率高,?;と?/td> |
| 电动工具控制板 | KP521405 | 抗40V浪涌,EMI低 |
| 智能照明辅助电源 | KP521403 | 3.3V给MCU/蓝牙,纹波低 |
| 车载记录仪 | KP521405A | 6脚封装,布线友好 |
| 家电主控板 | KP521403A | 固定3.3V,省分压电阻 |
KP52140X系列把高压、同步、高效、?;?、易用做到了极致:
下次再遇到“24V转5V/1A”需求,直接扔一颗KP521405进去,测试数据大概率会让你惊喜——这,就是易用高性能的真正含义。深圳三佛科技提供技术支持,批量价格有优势~