在氮化镓(GaN)还未全面普及的今天,传统硅MOSFET方案如何在“小功率快充”里继续打性价比牌?大宏成用Hi3245/46/47/48系列给出了答案:准谐振+原边控制(PSR)+集成650 V功率管,一颗DIP-8芯片就能做出30-75 W恒流/恒压适配器,待机功耗<75 mW,成本直逼自激振荡方案,性能却媲美LLC。下文带你拆透它的“身体构造”。
| 型号 | 230 VAC适配器 | 85-265 VAC适配器 | 典型应用 |
|---|---|---|---|
| Hi3245 | 30 W | 21 W | 20 W手机快充 |
| Hi3246 | 33 W | 25 W | 25 W PD快充 |
| Hi3247 | 42 W | 30 W | 30 W双口充电器 |
| Hi3248 | 48-60 W | 34-42 W | 45 W笔记本适配器 |
注:功率受限于芯片结温,Drain脚大面积敷铜即可在50 °C环境下跑满表格值。
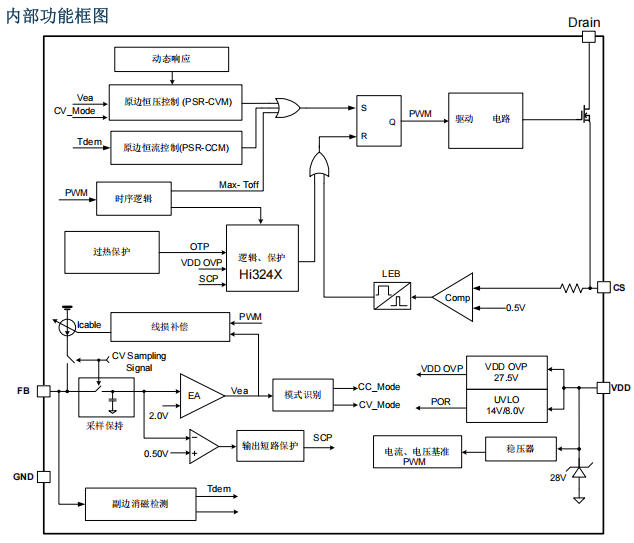
(内部框图)把整颗芯片拆成5大??椋?br/>

RDS(on)从1.5 Ω(3245)一路降到0.45 Ω(3248),直接省掉外置功率管+散热片,EMI还好。
谷底开通,降低EMI与开关损耗;最高90 kHz、最低48 kHz自动调频,轻载跳频, audible noise为零。
恒压:采样辅助绕组,2 V基准,±4 %精度
恒流:检测CS脚+消磁时间Tdem,原边算法把Tdem/Tsw锁定在4/7,省掉光耦、431、次级电流检测电阻。
UVLO/OVP/OTP/OCP/SCP/LEB,全部集成,无需外置RC。
FB脚外接分压电阻,芯片内部50 μA可编程电流源按占空比注入,电缆末端电压降自动补回,USB口空载与满载电压差<40 mV。
图1给出最简12 W方案,BOM仅19颗元件:
想把功率拉到24 W?
换EE25变压器,Rcs降到0.68 Ω,Drain脚铜皮≥25 mm2,3246/3247即可稳定跑12 V/2 A。

| 脚位 | 名称 | 功能 | PCB走线Tips |
|---|---|---|---|
| 1 | CS | 原边电流采样 | 开尔文接Rcs,远离Drain高压 |
| 2 | GND | 芯片地 | 单点连接母线电容负极 |
| 3 | FB | 辅助绕组反馈 | 分压电阻靠近脚,走线<10 mm |
| 4 | VDD | 芯片供电 | 10 μF陶瓷+100 nF贴片并联,紧靠脚 |
| 5-8 | Drain | 高压MOSFET漏极 | 大面积铜皮=散热片,开槽隔离低压 |
| 场景 | 推荐型号 | 替代国外料 | 成本优势 |
|---|---|---|---|
| 20 W PD | Hi3246 | iW709+外置MOS | BOM省30 % |
| 30 W双口 | Hi3247 | UCC28740+外置MOS | 面积省40 % |
| 45 W笔电 | Hi3248 | NCP1342+外置MOS | 散热片直接省掉 |