PN8034NSC-T1芯朋微 DIP7封装 宽输出范围非隔离交直流转换芯片
12V 300MA DIP7 非隔离
12V 300MA DIP7 非隔离
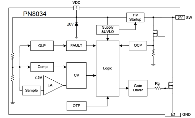
PN8034NSC-T1集成PFM控制器及650V高雪州能力智能功本MOSFET,用于外图元器件极精简的小功本非隔离开关电源。PN8034内置高压启动模块,实现系统快速启动,超低待机功能。该芯片提供了完整的智能化?;すδ?,包括过流保护,欠压保护,过温?;?。另外PN8034的降频调制技术有助于改曾EMI特性。
内置6S0V高雪崩能 力智能功率MOSFET
内置高压启动电路
优化适用 于12V输出非隔离应用
DIP-7封装 半时闭式稳态输出功率3.6W @230VAC
SOP-7N装 半封闭式稳态输出功率3.0W @230VAC
改善EMI的降频调制技术
优异的负载调整本和工作效率
优异的?;すδ?br/>过流?;?OCP)
过温保护(OTP)
欠压?;?UVLO)

非隔离辅助电源