PL3379C聚元微SOP7封装12W兼容LP3783B/DP3773F反激式开关电源ic
12W SOP7 兼容LP3783B/DP3773F
12W SOP7 兼容LP3783B/DP3773F
型号 :PL3379C
品牌: 聚元微
封装: SOP7
功率:12W
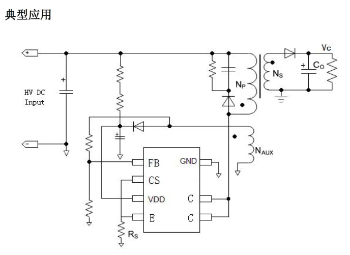
PL3379C是一款原边控制,用于反激式开关电源的恒流恒压调节器。其高度集成了功率开关,并通过去除光耦以及次级控制电路,在简化充电器/适配器等传统的恒流恒压设计的同时实现了精确的电流和电压调节,
PL3379C的复合模式的应用使芯片能够实现低静泰功耗、低音频噪音、高效率。满载时芯片工作在FM模式,随着负载降低,芯片公逐渐进入到绿色模式,以提高整个系统的效率。
PL3379C同时具有多种?;すδ?逐周期峰值电流检测、VDD欠压/过压保护、输出过压保护、输出短路保护和过温?;さ取?br/>

内置高压功率BJT管
全电压范围内高精度恒流恒压调节
去除光耦和次级控制电路
内置恒流调节的线电压补偿●内置变压器电感补偿
内置输出线补偿
内置可提高效率的自适应PFM控制●低启动电流
内置前沿消隐
逐周期电流限制
VDD欠压/过压?;?br/>输出过压?;?br/>输出短路?;?br/>内置过温?;?。

手机充电器
小功率电源适配器
LED驱动
消费类的备用电源