PL3563B聚元微SOT23-6封装60W可替代OB2281电流模PWM控制芯片
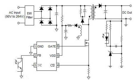
60W SOT23-6 替代OB2281
60W SOT23-6 替代OB2281
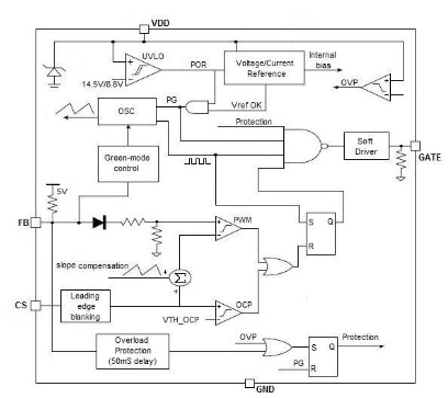
PL3563B是一系列低成本、高性能的电流模PWM控制芯片,其优异的性能可满足小功率开关电源的低功耗要求.芯片的启动电流典型值仅5uA,可减小启动电路损耗:而较低的工作电流也可以提高系统的效率:芯片内置的“无噪音绿色模式"同样能够提高系统的效率,同时这种绿色模式能使开关电源满足严格的能源损耗要求。
芯片通过对输出采样并反馈到光耦获得高精度的恒压输出。内置的斜串补偿电路确保了峰值电流??刂频奈榷ㄐ?。内部集成的频率抖动功能可以改善EMC.降低EMI滤波成本。
该系列同时提供多种保护功能,主要包括OVP、OCP. OLP等。为了防止外部功率MOS管栅极因高压损毁,该系列的驱动输出被钳位在15V。

低的启动电流和工作电流
PWM无噪音绿色控制模式
内置提高EMI性能的频率抖动
内置斜率补偿
可编程的开关频率
CS端的前沿消隐
VDD过压和欠压?;?br/>VDD钳压?;?br/>输出过压/过载?;?br/>逐周期限流?;?br/>内置软启动
过温?;?br/>驱动钳位?;?。

手机/充电器
锂电池/数码相机充电器
机顶盒电源
电源适配器
LED 驱动.