PL3367CE聚元微 SOP8封装<7.5W反激式开关电源
<7.5W SOP8 PSR-BJT
<7.5W SOP8 PSR-BJT
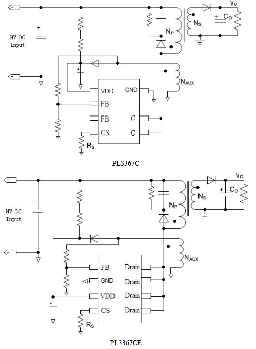
PL3367CE是一系列原边控制,用于反激式开关电源的恒流/恒压调节器。其高度集成了功率开关,并通过去除光耦以及次级控制电路,在简化充电器/适配器等传统的恒流/恒压设计的同时实现了精确的电流和电压调节,内部框架图如下图所示。

PL3367CE的复合模式的应用使芯片能够实现低静态功耗、低音频噪音、高效率。满载时芯片工作在PFM模式,随着负载降低,芯片会逐渐进入到绿色模式,以提高整个系统的效率。
PL3367CE同时具有多种?;すδ埽褐鹬芷诜逯档缌骷觳?、VDD 欠压/过压?;?、输出过压保护、输出短路保护和过温?;さ?。
内置高压功率BJT管
全电压范围内高精度恒流/恒压调节
去除光耦和次级控制电路
内置恒流调节的线电压补偿
内置变压器电感补偿
内置输出线补偿
内置可提高效率的自适应PFM控制
低启动电流
内置前沿消隐
逐周期电流限制
VDD欠压/过压?;?br/>输出过压?;?br/>输出短路?;?br/>内置过温?;?br/>

手机充电器
小功率率电源适配器
LED驱动
消费类的备用电源