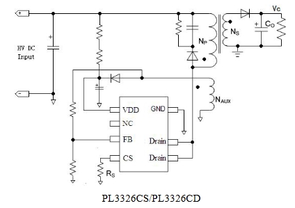
PL3326CD聚元微DIP7直插15W原边控制AC/DC 反激式开关电源
<15W DIP7 PSR-MOS
<15W DIP7 PSR-MOS
内置高集成度的功率MOSFET
+/-5%恒压调节
全电压范围内实现高精度电流调节
去除光耦和次级控制电路
内置高精度恒流调节的线电压补偿
内置变压器电感补偿
可编程的输出线补偿
内置可提高效率的自适应多模式:PWM/PFM控制
低启动电流
内置软启动
内置前沿消隐
逐周期电流限制
欠压保护
内置输出过压?;?br/>良好的动态响应

手机/无绳电话充电器
数码相机充电器
小功率电源适配器
消费类的备用电源。