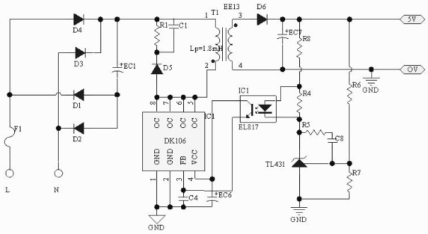
DK106东科 DIP8直插次级反馈反激式 AC-DC 离线式开关电源控制芯片
DIP8
DIP8
采用双芯片设计,高压开关管采用双极型晶体管设计,以降低产品成本;控制电路采用大规模MOS数字电路
设计,并采用E极驱动方式驱动双极型晶体芯片,以提高高压开关管的安全耐压值。内建自供电电路,不需要外
部给芯片提供电源,有效的降低外部元件的数量及成本。
芯片内集成了高压恒流启动电路,无需外部加启动电阻。

内置过流?;さ缏?,防过载保护电路,输出短路保护电路,温度?;さ缏芳肮馀菏П;さ缏?。
内置斜坡补偿电路,保证在低电压及大功率输出时的电路稳定。
内置PWM 振荡电路,并设有抖频功能,保证了良好的EMC 特性。
内置变频功能,待机时自动降低工作频率,在满足欧洲绿色能源标准( < 0.3W)同时,降低了输出电压的
纹波。
内置高压保护,当输入母线电压高于保护电压时,芯片将自动关闭并进行延时重启。
内建斜坡电流驱动电路,降低了芯片的功耗并提高了电路的效率。
4KV 防静电ESD 测试。

DK106芯片是专用小功率开关电源控制芯片,广泛用于电源适配器、LED电源、电磁炉、 空调、DVD等小家
电产品。