3783AL 芯茂微10W /SOP7隔离型电源管理芯片
10W SOP7
10W SOP7
3783AL 概述
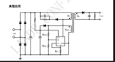
3783 是一款高度集成的隔离型适配器和充电器的自供电 PSR 控制芯片,外围设计简单。3783 固定原边峰值电流,通过变压器原副边匝比来设置输出恒流点;通过设定一个 FB 电阻来设置输出恒压点。为了实现系统成本的非常简化,3783 内置启动电路,外围不需要启动电阻,内置 FB 下偏电阻,固定峰值电流来实现取消限流电阻;采用自供电的方式来取消辅助绕组 VCC 供电二极管。3783 为了优化输出电流的一致性,内置输入线电压补偿功能;为了节约外围的线材,3783 采用了固定输出线缆补偿的方式进行输出电压补偿。
3783 集成了多种的?;すδ?,包括 VCC 钳位/欠压?;?,输出短路?;?,过温?;?。3783 采用 SOP7L 封装
3783AL 特点
集成 BJT,适用于 15W 以下隔离方案
自供电,优化系统成本
待机功耗 75mW
砖利的电流驱动,降低温升
内置 FB 下偏电阻
内置高精度的固定峰值电流,恒流精度高
输出线损补偿技术
输出短路?;すδ?/span>
VCC 欠压?;すδ?/span>
过温保护
3783AL 应用
适配器、充电器
LED 驱动电源
线性电源和 RCC 开关电源升级换代
其它辅助电源。
