在现代家电市场中,对于电源芯片的需求日益增长,尤其是在暖风机等小家电领域。芯茂微电子推出的LP2179A芯片,以其超高集成度和极简外围电路设计,为暖风机等电源设计提供了一个高效、可靠的解决方案。

LP2179A是一款高效率、高精度的非隔离降压开关电源恒压控制驱动芯片,专为85VAC至265VAC全范围输入电压设计,适用于非隔离Buck、Buckboost拓扑结构。这款芯片尤其适合于小家电和白色家电等电源驱动,以其出色的性能和可靠性,成为暖风机电源设计的理想选择。
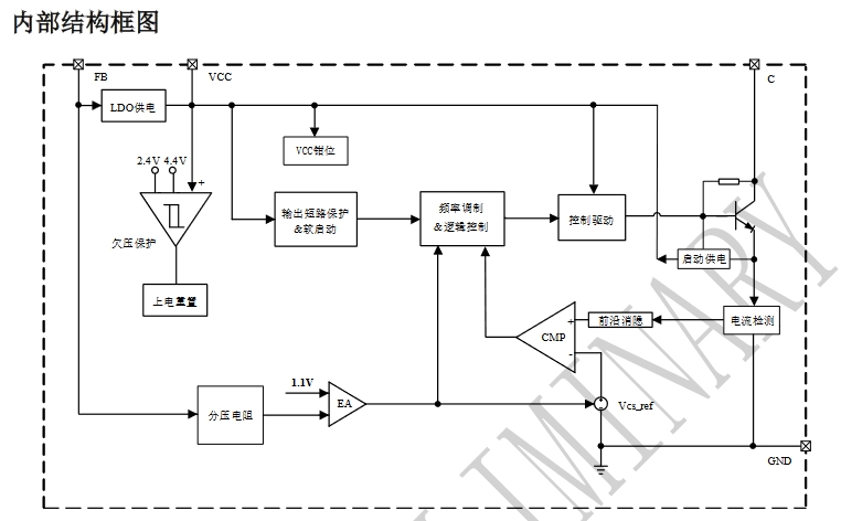
电源电压 (VCC_ST):启动电压为4.4V。
欠压保护阈值 (VCC_UVLO):2.4V。
VCC钳位电压 (VCC_CLAMP):5.5V。
启动电流 (IST):1uA。
工作电流 (ICC):550uA。
恒压反馈控制阈值 (VFB_REG):12.0V。
最大峰值电流 (IPK_MAX):LP2179A为380mA,LP2179B为750mA。
最小峰值电流 (IPK_MIN):LP2179A为120mA,LP2179B为250mA。
前沿消隐时间 (TLEB):450ns。
最大工作频率 (FSWMAX):50KHz。
最小工作频率 (FSWMIN):1KHz。

LP2179A具备多重保护功能,包括VCC钳位/欠压?;?、输出短路?;?、电感过电流?;ぜ肮卤;さ?,确保电源系统的稳定和安全运行。
LP2179A芯片广泛应用于小家电、白色家电等开放式电源,特别适用于暖风机电源的设计。其高效率和高精度的特性,使其在全负载范围内都能保持优异的音频特性和输出负载调整率,同时低待机功耗小于75mW,满足现代电源设计对能效的要求。

LP2179A芯片的极简外围电路设计,减少了外部元件的使用,简化了电路设计,降低了成本。其内置特有的峰值电流控制,无需CS电阻;内置启动电路,无需启动电阻,使得外围应用更为简单,提高了系统的可靠性。
LP2179A以其超高集成度和极简外围电路设计,为暖风机等小家电电源提供了一个高效、可靠的解决方案。其优异的动态性能、EMI特性以及多重?;すδ?,使其成为暖风机电源设计的理想选择。随着家电市场对能效和可靠性要求的提高,LP2179A芯片的应用前景广阔。