在现代电子设备中,电源管理芯片扮演着至关重要的角色,它们确保了设备稳定、高效地运行。BP8519C是一款高精度低待机功耗的非隔离降压型恒压驱动芯片,适用于85Vac至265Vac全电压输入的非隔离电源。本文将深入探讨BP8519C芯片的特性、工作原理、设计注意事项以及典型应用。

1. 高集成度
BP8519C内部集成了700V功率开关,采用独有的电压电流控制技术,无需外部环路补偿电容,即可实现优异的恒压特性,极大地节约了系统成本和体积。
2. 低待机功耗
在230VAC无辅助绕组的条件下,BP8519C的待机功耗可低于100mW,这对于需要长时间待机的设备来说是一个显著的优势。
3. 降幅调制技术
BP8519C采用降幅调制技术,有效减小音频噪声,提高电源的电磁兼容性。
4. 可调节输出电压
可调节,直接支持3.3V输出无需额外的低压差稳压器(LDO),增加了设计的灵活性。
5. 多模式控制技术
BP8519C采用PWM/PFM多模式控制技术,能有效降低系统待机功耗,提高效率和动态性能,并减少系统工作在轻载时的噪声。

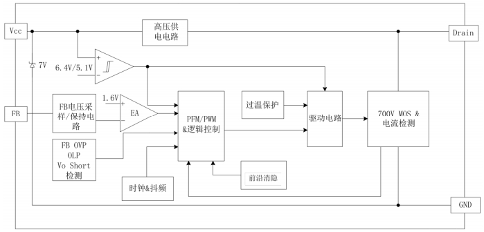
BP8519C在系统上电后,BUS电容通过功率管给VCC电容充电,当VCC电压达到芯片开启阈值后,芯片内部控制电路开始工作。芯片内置7V稳压管,用于VCC电压钳位。FB引脚通过采样电阻在芯片功率管turnoff阶段直接采样输出电压,内部调节保持较高的输出电压精度。

1. 电感选择
电感的选择包括感量、峰值电流以及平均电流。小感量电感可以减小尺寸、降低价格以及改善系统动态响应,但会增大电感的峰值电流和输出纹波。大感量电感可以提高效率,但物理体积也会更大,动态响应会变慢。
2. FB电阻选择
BP8519C通过输出采样电阻RFBH/RFBL直接反馈来精确调整输出电压。FB上拉电阻如果太大,容易产生干扰,影响采样精度;如果太小,芯片消耗的电流会很大,引起过高的功率消耗与温升。
3. 假负载阻选择
假负载电阻的作用是消耗空载输出的时候,系统过多的能量,防止输出电压飘高。系统最低频率约1.8KHZ,假负载估算方法需要考虑电感感量、系统最小工作电流和最小工作频率。
4. 输出电容选择
输出电容的选择直接影响到输出电压纹波、系统动态响应、系统环路的稳定性、输出电压过冲等。实际应用中,可以选择贴片电容或电解电容作为输出电容,以满足不同的设计需求。
5. PCB布局
VCC电容应尽量靠近芯片VCC引脚,输出回路(电感、续流二极管、输出电容)应尽量粗短,FB采样电阻应尽量靠近芯片FB引脚,GND引脚至开关节点处,适当加粗散热,避免过量的大面积敷铜。

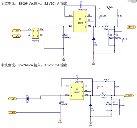
BP8519C适用于多种应用场景,包括但不限于:
全波整流,85-264Vac输入,3.3V50mA输出
半波整流,85-264Vac输入,3.3V50mA输出
在这些应用中,BP8519C展现出了优异的电压调整率和低待机功耗特性。
BP8519C芯片以其高精度、低待机功耗和高集成度,在电源管理领域提供了一个高效的解决方案。通过合理的电路设计和PCB布局,BP8519C能够为各种电子设备提供稳定可靠的电源。了解其特性和设计注意事项,对于工程师来说至关重要,有助于设计出高性能的电源系统。