FT8393MDD1-DRB 是FMD推出的 原边反馈(PSR)恒流/恒压控制器,内部集成 650 V 功率 MOSFET,采用 SOP-7 封装,目标功率 5 V/3.4 A(17 W)。最大亮点:无需光耦、无需 TL431、无需次级电流检测,即可实现 ±3 % 恒压精度、±5 % 恒流精度,轻松满足 DoE Level VI 能效,专为 USB 快充、机顶盒辅助电源、无线路由器适配器而设计。
BOM 极简:


| Pin | 名称 | 描述 |
|---|---|---|
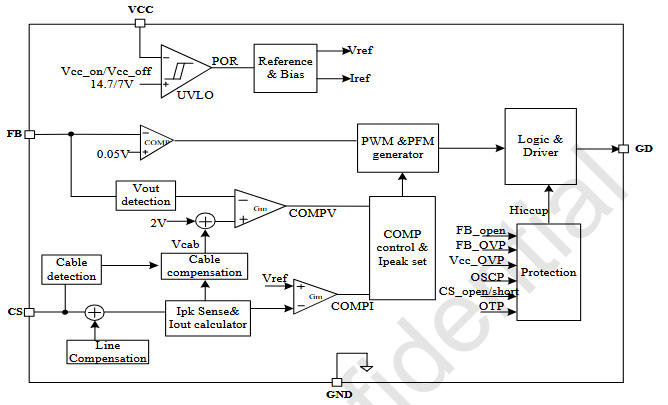
| 1 | VCC | 芯片电源 9-25 V,内部 14.7 V 启动,7 V UVLO |
| 2 | FB | 辅助绕组分压输入,2 V 基准,内置线补 |
| 3 | NC | 悬空,Layout 做 1 mm 隔离 |
| 4 | CS | 原边电流检测,500 mV 阈值,350 ns LEB |
| 5,6 | DRAIN | 内部 650 V MOSFET 漏极,连续 1.4 A,峰值 4 A |
| 7 | GND | 信号地 + 功率地 |

关键模块:
| 参数 | 数值 | 备注 |
|---|---|---|
| 启动电流 | 3 μA | 1 MΩ 启动电阻即可,待机 < 75 mW |
| 工作电流 | 0.4 mA | VCC 电容 10 μF 足够 |
| 电流限制 | 500 mV | Rcs = 0.5 Ω → Ipks = 1 A |
| 过温?;?/td> | 155 ℃ | 10 ℃ 迟滞,自恢复 |
| 电缆补偿 | 3 % 固定 | MDD1 后缀已固化,无需外调 |
| 传导 EMI | 余量 > 6 dB | 抖频 + 谷底导通 |

| 输入电压 | 115 VAC | 230 VAC |
|---|---|---|
| 平均效率 | 87.3 % | 87.9 % |
| 10 % 负载 | 81.2 % | 81.8 % |
| 待机功耗 | 68 mW | 74 mW |
| 输出纹波 | 60 mV | 65 mV |
| 芯片温升 | 38 ℃ | 35 ℃ |
深圳三佛科技提供技术支持,批量价格有优势~
FT8393MDD1-DRB 用 一颗 SOP-7 芯片 + 2 颗电阻 + 1 颗电容 就把 17 W 快充做成“三无”产品:
无光耦、无 TL431、无次级电流检测。
下次做 5 V 3.4 A 适配器,记?。?br/>“MDD1 一贴,BOM 省一半,认证一次过?!?/strong>